-
首页
-
技术与产品
- 智能硬件
- 工业互联
- ꁇ 边缘网关
- ꁇ LoRaWAN组网
- ꁇ 电力线载波通讯模组
- 电力
- ꁇ 一键顺控装置
- ꁇ 底盘车物联网控制器
- ꁇ 机械特性监测装置
- ꁇ 低压综保控制模块
- 智能硬件
- 新能源
- ꁇ 清洁机器人控制器
- ꁇ 逆变器数据采集网关
- ꁇ 红外抄表采集装置
- ꁇ 储能EMS管理机
- ꁇ 就地显示屏
- 平台软件
- ꁇ 成套设备在线监测平台
- ꁇ 智能开关柜专家诊断系统
- ꁇ 母线槽智能在线监测平台
- ꁇ 光伏清洁机器人远程运维平台
- ꁇ 光伏电站远程运维平台
- ꁇ 新型储能管理系统EMS
- AI智能体
- ꁇ 智能画图机器人
-
解决方案
- 新能源
- 光伏清洁机器人智能控制和运维解决方案
- 光伏柔性支架在线监测物联网解决方案
- 场站光伏组件缺陷现场检测解决方案
- “无人值守”光伏电站智能运维解决方案
- 新型储能管理系统(EMS)解决方案
- 直流电源屏在线监测解决方案
- 电力
- 成套开关柜在线监测物联网解决方案
- 中低压电气设备智能化升级解决方案解决方案
- 多模态智能感知、一键顺控专家系统
- 真空断路器智能化解决方案
- 操作机构机械特性物联网软硬件一站式解决方案
- 母线槽智能在线监测解决方案
- 低压综保模块智能解决方案
- 工地临时配电箱在线监测物联网解决方案
- 机械装备
- 智慧供暖全景运营物联网解决方案
- 变频器物联网软硬件一站式解决方案解决方案
- 水泵物联网软硬件一体化解决方案
- 科研仪器在线监测物联网解决方案
- 智能割草机远程控制物联网解决方案
- 工业缝纫机物联网解决方案
- 电梯空调远程监控物联网解决方案
- 码头卸船机远程运维物联网解决方案
- 锯床在线监测物联网解决方案
- 矿山机械远程运维物联网解决方案
-
成功案例
- 电力
- 新能源
- 机械装备
-
新闻中心
- 公司新闻
- 行业新闻
-
关于我们
- 公司简介
- 联系方式
- 加入我们
- 咨询服务
-
首页
-
技术与产品
- 智能硬件
- 工业互联
- ꁇ 边缘网关
- ꁇ LoRaWAN组网
- ꁇ 电力线载波通讯模组
- 电力
- ꁇ 一键顺控装置
- ꁇ 底盘车物联网控制器
- ꁇ 机械特性监测装置
- ꁇ 低压综保控制模块
- 智能硬件
- 新能源
- ꁇ 清洁机器人控制器
- ꁇ 逆变器数据采集网关
- ꁇ 红外抄表采集装置
- ꁇ 储能EMS管理机
- ꁇ 就地显示屏
- 平台软件
- ꁇ 成套设备在线监测平台
- ꁇ 智能开关柜专家诊断系统
- ꁇ 母线槽智能在线监测平台
- ꁇ 光伏清洁机器人远程运维平台
- ꁇ 光伏电站远程运维平台
- ꁇ 新型储能管理系统EMS
- AI智能体
- ꁇ 智能画图机器人
-
解决方案
- 新能源
- 光伏清洁机器人智能控制和运维解决方案
- 光伏柔性支架在线监测物联网解决方案
- 场站光伏组件缺陷现场检测解决方案
- “无人值守”光伏电站智能运维解决方案
- 新型储能管理系统(EMS)解决方案
- 直流电源屏在线监测解决方案
- 电力
- 成套开关柜在线监测物联网解决方案
- 中低压电气设备智能化升级解决方案解决方案
- 多模态智能感知、一键顺控专家系统
- 真空断路器智能化解决方案
- 操作机构机械特性物联网软硬件一站式解决方案
- 母线槽智能在线监测解决方案
- 低压综保模块智能解决方案
- 工地临时配电箱在线监测物联网解决方案
- 机械装备
- 智慧供暖全景运营物联网解决方案
- 变频器物联网软硬件一站式解决方案解决方案
- 水泵物联网软硬件一体化解决方案
- 科研仪器在线监测物联网解决方案
- 智能割草机远程控制物联网解决方案
- 工业缝纫机物联网解决方案
- 电梯空调远程监控物联网解决方案
- 码头卸船机远程运维物联网解决方案
- 锯床在线监测物联网解决方案
- 矿山机械远程运维物联网解决方案
-
成功案例
- 电力
- 新能源
- 机械装备
-
新闻中心
- 公司新闻
- 行业新闻
-
关于我们
- 公司简介
- 联系方式
- 加入我们
- 咨询服务
【轨物方案】轨物科技老旧光伏电站“数字化焕新”技改方案

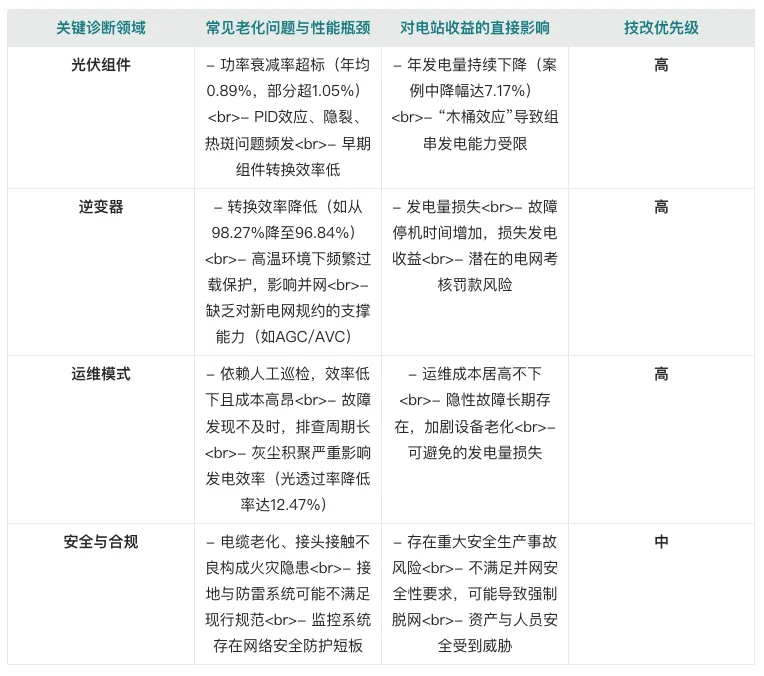
本提案的核心目的,是基于对贵电站当前运营挑战的深刻洞察,依托杭州轨物科技在设备数字化与智能运维领域的专业技术,为您量身定制一套数据驱动型一体化解决方案,其最终目标清晰明确:提升发电量、降低度电成本、保障安全合规。
基于以上精准诊断,我们提出一套能够系统性解决上述所有痛点的一体化解决方案。
为直接应对诊断中量化的7.17%年发电量衰减及功率衰减率超标问题,我们的首要任务是为您的电站重塑核心创收引擎。
- 组件焕新,实现“等容或增容” :我们将以当前主流的高效PERC单晶硅组件(如580瓦,转换效率高达23.2%)替换老化的低功率组件(如225瓦)。此举不仅是恢复发电能力,更是战略性地提升土地资产的利用效率。依据国家能源局《光伏发电系统效能规范》(NB/T 10394-2020)对优化容配比的政策支持,我们能在不改变占地的前提下,实现单位面积发电能力的显著提升,将每一寸土地的价值最大化。
· 逆变器架构优化,提升效率与电网友好性 :我们将采用先进的多路MPPT组串式逆变器,替代老旧的集中式或低效组串式逆变器。这一架构升级,将为您带来三大核心收益:更高的发电效率,通过精细化功率追踪,最大程度减少失配损失;更强的系统可靠性,彻底规避单点故障导致的系统性停摆风险;更优的电网适应性,确保满足最新的AGC/AVC动态调节要求。我们的技术实力已在项目中得到验证:通过升级IGBT模块与创新的液冷散热系统,成功将功率因数响应延迟降低40.12%,保障了电站在各种工况下的高效稳定并网。
您的运营效率将得到革命性提升,从高成本、被动响应的人工模式,转变为数据驱动、主动预警的“无人值守”模式。我们将为您的电站安装一套数字化的神经系统,以保护并优化您的资产。
· 自主机器人实现7x24小时高效作业 :针对沙尘覆盖这一关键发电损失源,我们将部署KUKA KR Agilus等工业级自动化清洁机器人,可将光透过率降低率从12.47%降至2.85%,直接提升发电收益。同时,搭载热成像模块的无人机巡检系统,能够以0.1mm的检测精度,快速、精准地完成全站组件的EL检测与热斑排查,其效率和准确性远超传统人工方式。
· AI智能诊断平台,从“被动修复”到“主动预警” :轨物科技的智能运维平台是整个系统的“大脑”。它利用基于TensorFlow等先进框架的AI模型,对海量运行数据进行深度分析,能实现故障的秒级检测(2.36秒)智能调度响应(1.94秒)。这标志着运维模式的根本性转变——从亡羊补牢式的“被动修复”,升级为防患于未然的“主动预警”,将潜在故障消灭在萌芽状态。
在提升效益的同时,我们将对电站进行全面的生产与安全型技改,以彻底消除运营风险,确保资产长期安全合规。
· 生产型技改:我们将升级电站的AGC/AVC系统,优化无功补偿装置,确保电站完全满足电网最新调度要求,成为“电网友好型”电站。
· 安全性技改:这是保障资产与人员安全的底线。我们将系统性更换老化电缆与直流端子,完善防雷接地系统,并对电力监控系统进行网络安全加固,确保电站在整个生命周期内安全无虞。

本次技改是一项旨在降低资产风险、提升长期财务表现的战略举措。其投资回报是明确且可量化的。下表将从财务和运营角度,精确测算本方案实施后将为您带来的多维度核心价值。

杭州轨物科技不仅是设备供应商,更是新能源领域数字化、智能化解决方案的专家与领导者。我们致力于成为您最值得信赖的长期战略伙伴。
· 久经考验的可靠性与前瞻性: 我们的技术积淀始于2010年,十余年来对物联网与人工智能的专注,不仅是历史的沉淀,更是您获得成熟、可靠且面向未来的解决方案的保证。
· 可量化的卓越成果: 我们的解决方案并非理论。我们已携手超过200家客户,共同创造了超百亿元的经济效益,为您提供了一条低风险、高确定性的投资回报路径。
· 领先的创新实力: 依托“产学研用”一体化创新生态,我们在光伏清洁机器人等核心领域拥有18项发明专利,并深度参与相关国家标准的制定,确保我们的技术始终处于行业前沿。
· 一体化的全栈式方案: 我们提供从智能硬件到软件平台的全栈式解决方案,确保技术的高度集成与无缝协同,为您免除后顾之忧。
我们的价值观是“客户成功,员工成长,求是创新,开放共赢”。我们坚信,您的成功才是我们价值的最终体现。

本提案是我们双方合作的起点。为确保技改方案的科学性与投资回报的确定性,我们成熟的方法论将遵循以下严谨、务实的分阶段路线图:
1. 第一阶段:实施现场深度勘查与方案深化 :我们将与您共同组建联合工作组,对电站进行全面的现场勘查与数据复核。基于此,我们将对本方案进行深化设计,并为您提供一份详尽的投资回报分析(IRR)、设备清单与项目执行计划。
2. 第二阶段:执行分批次柔性施工与并网调试 :我们将制定精细的施工计划,采取分区域、分批次的方式进行改造,最大限度减少对电站正常发电的影响。完成后,我们将进行严格的系统调试与性能验证,确保每一项指标均达到或超越设计目标。
3. 第三阶段:启动全周期智能运维与持续优化 :技改工作的完成,标志着长期合作的开始。轨物科技将提供持续的智能运维平台服务与技术支持,通过数据分析不断优化电站运行策略,确保改造成果的长期、稳定兑现。
我们诚挚地邀请贵公司决策层,安排一次专题技术交流会,以便我们就方案细节进行更深入的探讨。期待与您携手,共同开启贵电站的“数字化焕新”之旅。














